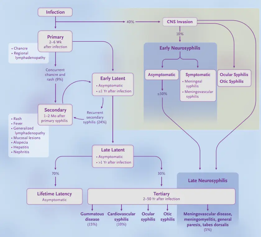
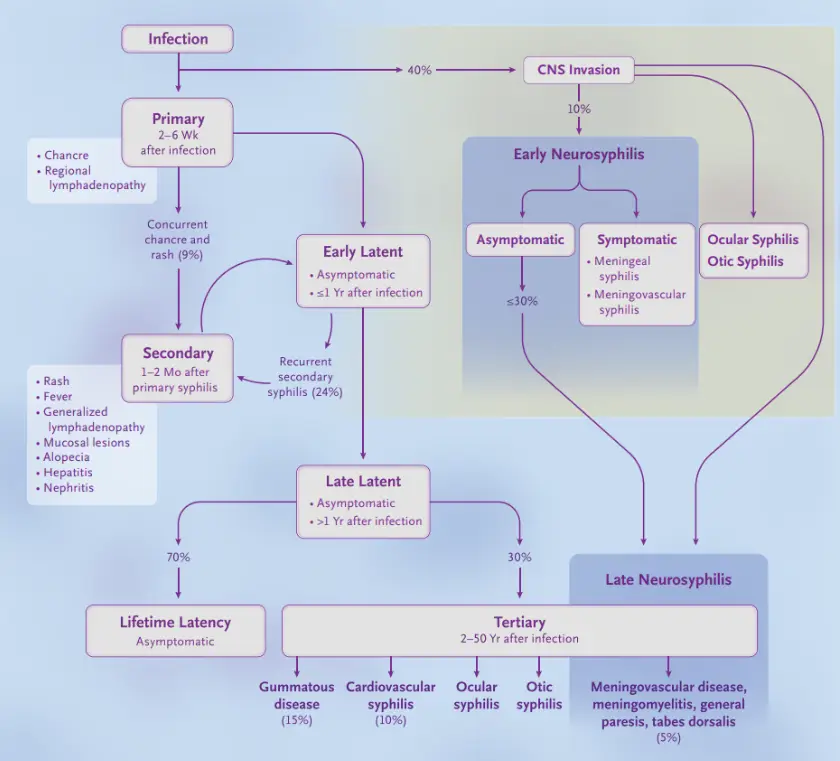
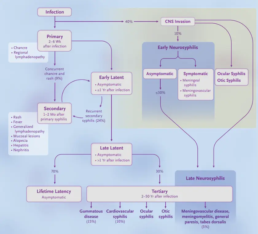
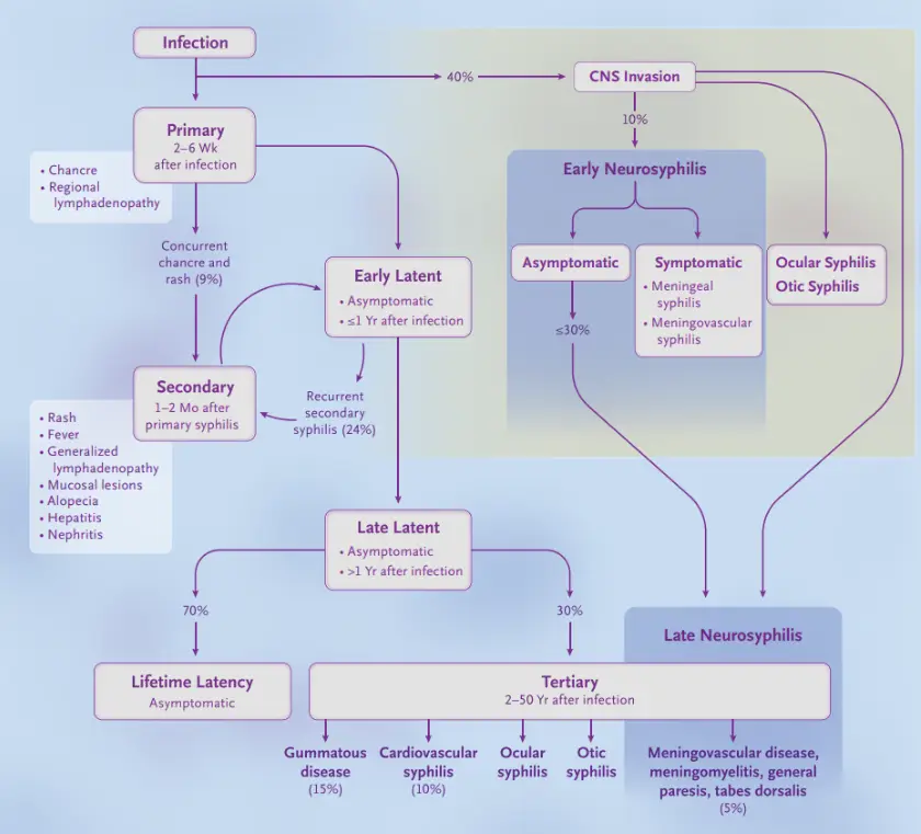
최근 성매개 감염병 중 하나인 매독 감염 환자가 급격하게 증가하고 있어 심각한 공중보건 문제로 떠오르고 있습니다. 질병관리청 자료에 따르면, 올해 8월까지 국내 매독 감염 환자 수는 지난해 같은 기간 대비 무려 4.5배나 증가한 것으로 나타났는데요. 특히 매독이 전신으로 퍼져 장기 손상을 일으키는 3기 환자도 급증하면서 그 심각성이 더욱 커지고 있습니다. 매독의 확산 원인과 예방, 치료방법에 대해 알아보도록 해요.

매독 확산의 원인
매독 환자의 급증은 올해 1월부터 매독이 3급 감염병으로 상향 조정되면서 전수감시 대상이 된 이후 더욱 두드러지게 나타나고 있는데요.
장기간 전파될 수 있고, 적절한 치료를 받지 않으면 중증 합병증으로 이어질 수 있다는 판단에 따른 조치였습니다.


우리나라뿐만 아니라 일본, 미국 등 주변 국가에서도 매독 유행이 심각한 상황인데요. 일본의 경우, 매독 감염자 수가 2013년 1천 명을 넘어선 이후 꾸준히 증가하여 2022년에는 1만 3천 명을 넘어섰습니다.
미국 역시 2022년 매독 감염자 수가 20만 7천 명을 넘어서며 최근 70년 이래 최악의 수준을 기록했습니다.
전문가들은 매독 확산의 주요 원인을 4가지로 보고 있는데요.
1. 성관계 감염: 매독은 주로 성관계를 통해 감염되며, 콘돔 사용 등 예방 수칙 미준수가 주요 원인으로 꼽힙니다.
2. 항생제 내성: 일부 매독균이 항생제에 내성을 가지면서 치료가 어려워지고 있어요.
3. 성적 행태 변화: 다양한 성적 행태의 증가와 함께 안전한 성관계에 대한 인식 부족이 문제로 지적되고 있습니다.
4. 검사율 저하: 코로나19 팬데믹으로 인해 성병 검사를 받는 사람이 줄어들면서 조기 발견 및 치료가 어려워졌습니다.
매독 확산 방지를 위한 예방
매독 감염 예방을 위해서는 무엇보다 안전한 성생활이 중요합니다. 콘돔 사용을 생활화하고, 다수의 성 파트너를 가지는 것을 자제해야 합니다.
또한, 정기적인 성병 검사를 통해 조기에 감염 여부를 확인하고 치료받는 것이 중요해요.
청소년 및 성인을 대상으로 성매개 감염병 예방 교육을 강화하고 저소득층을 위한 무료 검사 및 치료 지원을 확대해야 접근성을 높일수 있습니다.
매독 감염 경로를 추적하고, 집단 감염을 예방하기 위한 역학조사를 강화하고 주변 국가와의 협력을 통해 공동 대응 체계를 구축해야 합니다.
매독은 조기에 발견하고 치료하면 완치가 가능한 질환입니다. 하지만 방치할 경우 심각한 합병증으로 이어질 수 있으므로, 개인의 건강뿐만 아니라 공중 보건을 위해서도 적극적인 예방과 관리가 필요합니다.
질염 종류와 특징, 치료방법 냄새(여성의 건강 지키기)
질염은 생식기에 염증이 생겨서 발생하는 건 다들 아실 거예요. 질염에도 여러 종류가 있으며 각각 특징과 치료 방법이 다르다는 건 아시나요? 가끔씩 몸에서 이상한 냄새가 난다고 느낀다면 질
infor.ppuub.com